文昌中学玉阳运动场建设项目 水土保持方案报告表
时间:2025-12-16 14:10:17
文昌中学玉阳运动场建设项目 水土保持方案报告表
1 综合说明
1.1 项目简况
遵照《中华人民共和国水土保持法》、《中华人民共和国水土保持法实施条例》 和《海南省实施< 中华人民共和国水土保持法>办法》等有关法律法规的规定,海南 省文昌中学(以下简称“建设单位”)于 2024 年 5 月下旬委托海南清河工程咨询有 限公司(以下简称“我司”)编制《文昌中学玉阳运动场建设项目水土保持方案报告 表》。我司在建设单位提供的相关资料和现场调查的基础上于 2024 年 7 月编制完成《文昌中学玉阳运动场建设项目水土保持方案报告表》。

1.1.1 项目基本情况
(1)项目建设必要性
为创建充满时代气息、文化氛围的环境,与建筑景观系统完美结合。校园总 体景现布局采取道烙、场地整体规则与局部自然式布局相结合,将休闲小广场与体育 场进行有机结合,以多层次空间的串联,形成丰富的校园空间,在规則中体会规矩与 规律,在自然中进行陶冶与感受。使得校园总体布局理性严谨、而又自然融性,营造 出现代、大气、生态的校园氛围。海南省文昌中学顺应体育改革之要求,现有学生人 数较多,目前学校现有的运动场地严重不足,亟需增建玉阳运动场,同时因文中幼儿 园目前尚无运动场,拟建玉阳运动场可以同时满足文中幼儿园举办大型活动所需,充 分发挥运动场效能,提升体育教育和活跃校园氛围,对促进学生综合发展都将产生积极而重要的作用,将产生良好的效益。 因此,本项目的建设是十分必要的。
(2)项目位置:项目区位于海南省文昌市文城镇教育路46号海南省文昌中学校 东部,项目区东面、西面及北面均为建筑物,南面为校园硬化活动场地。项目区北面 及东面以围墙与周边相隔,场地南侧为场地主要出入口,项目通过校园东门与周边市政道路相通,交通便利。本项目中心位置经纬度为:东经110.758221° , 北纬19.602804°。

(3)建设性质:新建建设类
(4)规模与等级:项目拟在文昌中学新建玉阳运动场,用地总面积约18166.75m2,
其中:新建田径运动场面积约7170.94m2 ,3个排球场,2个篮球场,1个篮球场半场合计面积约2541.74m2,休闲小广场面积约946.52m2,主席台(体育看台)面积约 357. 16m2。
(5)项目组成:本项目主要建设内容包括一个田径运动场,3个排球场,2个篮 球场、1个篮球场半场,休闲小广场以及主席台(体育看台)等。整体可以分为运动场区、道路广场区、景观绿化区、临时堆土区。
(6)工程占地:工程总征占地面积18166.75m2 ,均为永久占地。包括运动场区 9975.72m2、道路广场区4239.75m2、景观绿化区3951.28m2,临时堆土场区1600m2(占 用道路广场区及景观绿化区用地),项目区占用土地类型为教育用地、其他林地及其他草地等。
(7)土石方平衡:项目土石方挖填总量20890m3 ,其中开挖土方11205m3(含表 土剥离4074m3 ),回填土方9685m3(含用于绿化覆土的表土4074m3 ),无借方,余 方1520m3(全部运往“鹏轩再生资源回收有限公司”建筑垃圾消纳场进行回收处理再利用)。
(8)工程投资及工期:项目总投资1334.59万元,其中土建投资为1096.11万元,资金来源为政府投资。本工程计划于2024年12月开工,2025年6月完工,总工期7个月。
(9)项目区现状:根据与建设单位沟通,通过现场调查、现场视频航拍、现场 勘察等得知,本项目占地内现状为草地、林地、硬化道路及老旧建筑物,建筑物分布 于项目区北侧,为老旧的砖坯房及部分未拆除的旧工棚,东侧与南侧为茂密的杂草、 椰子树及榕树,土壤类型为砖红壤。截止现场调查时间(2024 年 6 月下旬),项目未动工。

1.2 编制依据
1.2.1 法律法规
1、《中华人民共和国水土保持法》,全国人大常委会,1991年 6月 29日通过,2010 年 12 月 25 日修订,2011 年 3 月 1 日施行;
2、《中华人民共和国水土保持法实施条例》,国务院令第 120 号,1993 年 8 月
1 日通过,2011 年 1 月 8 日修订施行;
3 、《海南省实施< 中华人民共和国水土保持法>办法》,海南省人大常委会,2002年 9 月 28 日通过,2017 年 11月30日修订,2018 年1 月1日施行。
1.2.2 部委规章及规范性文件
1 、《《关于全国水土保持规划的批复》,国务院(国函[2015]160 号);
2 、《关于加强事中事后监管规范生产建设项目水土保持设施自主验收的通知》,水利部(水保[2017]365 号);
3 、《关于印发生产建设项目水土保持设施自主验收规程(试行)的通知》,水利部办公厅(办水保[2018]133 号);
4 、《关于海南省水土保持规划(2016-2030 年)的复函》,海南省人民政府办公厅(琼府办函[2017]375 号);
5 、《水利部办公厅关于调整水利工程计价依据增值税计算标准的通知》(办财务函[2019]448 号);
6 、《水利部关于进一步深化“放管服”改革全面加强水土保持监管的意见》(水保[2019]160 号);
7 、《水利部办公厅关于印发生产建设项目水土保持监督管理办法的通知》(办水保[2019]172 号);
8 、《海南省水务厅关于深化“放管服”改革 加强水土保持监管的通知》(琼水水保[2019]271 号);
9 、《水利部办公厅关于印发生产建设项目水土保持问题分类和责任追究标准的通知》(办水保函[2020]564 号);
10 、《水利部办公厅关于进一步加强生产水土保持监测工作的通知(办水保[2020]161 号)。
11 、《水利部办公厅关于加强水利建设项目水土保持工作的通知》(办水保[2021]143 号);
12 、《水利部关于印发贯彻落实关于加强新时代水土保持工作的意见实施方案的通知》(水保[2023]25 号);
13 、《水利部办公厅关于印发 2023 年水保持工作要点的通知》(办水保[2023]43号);
14 、《海南省水务厅关于做好生产建设项目水土保持方案管理工作有关衔接的通知》(琼水保移[2023]50 号);
15 、《水利部办公厅关于印发生产建设项目水土保持方案审查要点的通知》(办水保[2023]177 号);
16 、《水利部办公厅关于生产建设项目水土保持方案管理工作有关衔接事项的通知》(办水保函[2023]109 号);
17 、《生产建设项目水土保持方案管理办法》,2023 年 1 月 17 日水利部令第53 号发布。
1.2.3 技术标准
1 、《生产建设项目水土保持技术标准》(GB50433-2018);
2 、《生产建设项目水土流失防治标准》(GB/T50434-2018);
3 、《开发建设项目水土保持设施验收技术规程》(GB/T22490 —2008);
4 、《土地利用现状分类》(GB/T21010 —2017);
5 、《生产建设项目水土保持监测与评价标准》(GB/T51240-2018);
6 、《水土保持工程调查与勘测标准》(GB/T51297-2018);
7 、《土壤侵蚀分类分级标准》(SL190-2007);
8 、《水利水电工程制图标准水土保持图》(SL73.6-2015);
9 、《水土保持工程设计规范》(GB51018-2014)。
1.3设计水平年
本 工 程属 于 新建设 类 项 目, 根 据《 生产建设 项 目水 土保 持 技 术标 准 》 (GB50433-2018)中规定,设计水平年是指水土保持措施实施完毕并初步发挥效益 的年份,取工程完工后的当年或后一年。本项目计划 2025 年 6 月完工,因此,本方案的设计水平年定为工程完工后当年,即 2025 年。
1.4水土流失防治目标
1.4.1 执行标准等级
根据水利部关于印发《全国水土保持规划国家级水土流失重点预防区和重点治理区复核划分成果》的通知(办水保[2013]188 号)和《海南省人民政府办公厅关于海南省水
土保持规划(2016~2030 年)的复函》(琼府办函[2017]375 号) ,项目所在地文昌 市文城镇不属于国家级水土流失重点预防区和重点治理区,根据《文昌市水务局关于 文昌市水土流失重点预防区和重点治理区的公告》(文昌市水务局,2020 年 7 月)属于海南省 SY1-北部海头至博鳌沿海水土流失重点预防区。
本项目所在的文昌市属于南方红壤区,属于省级水土流失重点预防区,水土流失防治标准执行等级为南方红壤区一级标准。省级水土流失重点预防区
1.4.2 防治目标
1 、定性目标
根据《生产建设项目水土保持技术标准》(GB50433-2018)的有关规定,本项目水土流失防治应达到以下基本目标:
(1)项目建设范围内的新增水土流失得到有效控制,原有水土流失得到治理;
(2)水土保持设施安全有效;
(3)水土资源、林草植被得到最大限度的保护与恢复;
(4)水土流失治理度、土壤流失控制比、渣土防护率、表土保护率、林草植被 恢复率、林草覆盖率六项指标,应达到现行国家标准《生产建设项目水土保持技术标准》(GB50433-2018)的规定。
2 、定量目标
根据项目区土壤侵蚀强度、项目建设实际情况等对执行标准进行调整。本项目所 属的文昌市属于南方红壤区,属于海南省 SY1-北部海头至博鳌沿海水土流失重点预 防区,水土流失防治标准执行等级为南方红壤区一级标准。项目所在区域平均水土流 失强度以轻度为主,本项目土壤流失控制比提高 0.1。根据《生产建设项目水土保持 技术标准》(GB50433-2018)对无法避让水土流失重点预防区和重点治理区的生产 建设项目,林草覆盖率应提高 1~2%。项目位于城市区,渣土防护率提高 1%。 由于 项目完工后大部分区域均为运动场,属于限制性项目,林草覆盖率依据技术标准,结合本项目实际情况,调整为 22%。
综上,根据项目区内的自然条件对各指标进行修正后确定本工程设计水平年时的六项防治标准,经调整后的 6 项防治标准目标值分别为:水土流失治理度为 98%,土壤流失控制比为 1.0,渣土防护率为 97%,林草植被恢复率为 98%,林草覆盖率 22%,
表土保护率 92% ,各项防治目标调整情况详见附表 2。
2 项目概况
2.1 项目基本情况
2.1.1 项目地理位置
文昌中学玉阳运动场建设项目位于海南省文昌市文城镇教育路 46 号海南省文昌 中学校内。项目区位于文昌中学校东部,项目区西面为建筑物,南面为校园停车场。 项目区东面及北面以围墙与周边相隔,场地南侧为场地主要出入口,项目通过校园东 门与周边市政道路相通,交通便利。本项目中心位置经纬度为:东经 110.758221° ,
北纬 19.602804°。项目地理位置详见附图 1。
海南省文昌中学总用地面积为 346622.83m2,现已建建筑面积 117925.90m2, 已 建建筑占地面积 50465.30m2 ,容积率为 0.34 ,建筑密度为 14.69%,绿地率为 40%。
机动车停车位 1183 辆,校内道路为水泥路面。文昌中学玉阳运动场建设项目场地占地类型为教育用地、草地及林地。该场地土 地为海南省文昌中学校内用地,由于实际情况和发展需要,对该土地东部新建玉阳运 动场。本项目占地面积为 18166.75m2 ,用地呈不规则矩形,拟建 1 个田径运动场,3 个排球场,2 个篮球场、1 个篮球场半场,休闲小广场以及主席台(体育看台)以及 项目其他相关的运动设施建设,园林绿化、道路、给排水、供电等配套设施等。项目地形呈北高南低,原始标高为 24.88~26.81m。
2.1.2 工程建设规模及特性
项目名称:文昌中学玉阳运动场建设项目
建设单位:海南省文昌中学
建设性质:新建建设类项目
建设内容:项目拟在文昌中学新建玉阳运动场,用地总面积约 18166.75m2,其中: 新建田径运动场面积约 7170.94m2,3 个排球场,2 个篮球场,1 个篮球场半场合计面
积约 2541.74m2,休闲小广场面积约 946.52m2,主席台(体育看台)面积约 357. 16m2。建设规模:项目总用地面积为 18166.75m2,总建筑占地面积为 459.35m2 ,其中
拟建建筑面积为 357. 16m2,拟建建筑占地面积为 459.35m2。容积率为 0.02。建筑密度为 2.53%。绿地率为 21.75%。
工程投资:项目总投资 1334.59 万元,其中土建投资为 1096. 11 万元,资金来源为政府投资。
建设工期:本工程计划于 2024 年 12 月开工,2025 年 6 月完工,总工期 7 个月。
文昌中学玉阳运动场建设项目工程特性表如表 2- 1。

表 2-1 文昌中学玉阳运动场建设项目工程特性表
2.2项目组成及布置
2.2.1 项目组成
本项目主要建设内容包括新建 1 个田径运动场,3 个排球场,2 个篮球场、1 个 篮球场半场,休闲小广场以及主席台(体育看台)等部分组成。整体可以分为运动场区、道路广场区、景观绿化区、临时堆土区。
1 、运动场
运动场区包括拟建一个田径运动场;3 个排球场、2 个篮球场、1 个篮球场半场及主席台(体育看台)。
项目总用地面积为 18166.75m2。运动场区占地 9975.72m2 ,其中 250m 塑胶跑道 占地面积为 2252.43m2 ,新建半圆区塑胶地坪面积约 719.26m2 ,缓冲区塑胶地坪面积 约 957.58m2 ,运动小广场面积约 313.94m2 ;足球场新建人工草坪面积约 2833.61m2, 新建 1 个铅球投掷场,1 个跳远沙坑;3 个排球场,2 个篮球场,1 个篮球场半场,球场面积合计面积约 2541.74m2 ;主席台(体育看台)面积约 357. 16m2。
本项目建构筑结构类型:其中主席台(体育看台)的主要为框架结构形式,采用 独立基础,承重墙为钢筋混凝土墙,墙体材料为砌体砖墙;篮球场地为硅 PU 球场,足球场地采用水泥混凝土基础。
2 、道路广场
本项目道路广场区占地 4239.75m2。道路广场区包括内部道路、硬化场地等。 园 区进出口位于本项目西北侧及南侧,宽度约 4m ,场内道路位于运动场周围,均为混 凝土路面,道路建设宽度 4m~4.5m ,设计标高 25.62-26.9m;篮球场、足球场、排球场依次位于项目场地中心位置,设计标高 25.7-26.0m。
本项目建构筑结构类型:道路广场区占地 4239.75m2 ,其中 3293.23m2 为水泥混凝土道路,946.52m2 为花岗岩铺装路面。
3 、景观绿化
景观绿化区总占地面积为 3951.28m2。设计标高 25.8-27.0m。主要在运动场地周 边和休闲小广场景观绿化,绿化物种选用适宜文昌地区气候及土壤条件的乡土植物, 并做到乔、灌、草的合理搭配,系统层次丰富,生态功能完整,和建筑相互渗透,全力打造富有热带气息的,环境舒适的绿化空间。
4 、给排水设计
(1)给水设计
采用市政管网为供水水源,从两条市政路上各引一条 DN150 给水进口与本校区 室外生活及消防给水管相接,构成环形供水管网,担负小区室外消防、绿化道路洒水、生活及消防水池补水。市政给水管接入处的最低水压 0.20MPa。
(2)排水设计
室外采用污、雨水分流系统,室内采用污、废水合流系统,生活污水先后经化粪池、污水处理站处理后,达《污水排入城镇下水道水质标准》(CJ343-2010)B 级标 准后与生活废水排入市政污水管网,最终进入污水处理厂处理;绿地雨水就地入渗; 人行、非机动车通行的硬质地面、广场等采用多孔材质透水面砖铺设;室外停车场采 用蜂窝六边形开孔砖铺设,空间种植草皮;有条件时采用雨水入渗井及入渗管安全地将雨水渗透地下,充分补充地下水。
(3)电气设计
项目由校园配电房低压柜引来 1 路 380V 低压电源进入看台照明总配电箱。低压 配电网采用以配电变压器为中心的树状放射式结构,供电半径负荷密集区不大于150m ,其它地区不大于 250m。
2.2.2 竖向设计
1 、原始地形
根据建设单位提供的资料,并结合现场实地调查得知,本项目场地地势较为平坦, 地块呈不规则矩形。 田径运动场、3 个排球场、2 个篮球场及 1 个篮球场半场原始标 高 为 25.88-26.81m , 道 路 用 地 原 始 标 高 为 25.37-26.78m , 绿 化 用 地 原 始 标 高24.88-26.20m。项目原始地面标高为 24.88m~26.81m ,最大高差 1.93m ,北高南低。
2 、项目区竖向设计
本项目田径运动场、3 个排球场、2 个篮球场及 1 个篮球场半场设计标高为25.7-26.0m ,道路用地设计标高为 25.62-26.9m,绿化用地设计标高 25.8-27.0m。
本项目海南省文昌中学东门为施工期主要出入口,现状为水泥硬化道路,场区内 设计标高为 25.8-26.9m ,场外平均实际标高为 25.77m ,场地间采用顺接方式与道路进行衔接。
2.3施工组织
2.3.1 施工条件
1 、施工交通运输
根据现场实地调查并与建设单位沟通得知,项目区北面及东面以围墙与周边相隔,场地南侧为场地主要出入口,项目通过校园东门与周边市政道路相通,交通便利。场地南侧为场地主要出入口,北侧为次要出入口,交通便利,可满足施工需求。
2 、主要材料供应
项目区基础设施比较完备,交通方便,各种建筑材料生产量及储量充足,本项目 施工期间所需的建筑材料,如水泥、砂石、油料等均在当地市场购买,较为方便。一般机械维修设施设在现场,必要的部件加工及机械维修可去当地专业厂家。
3 、施工供水、供电、通讯
供水:项目沿线工程用水可采用项目附近市政供水,水质清洁,无污染,对建筑材料无侵蚀性,运距近,采运方便。
供电:本工程从校园配电房低压柜引来 1 路 380V 低压电源进入看台照明总配电箱,能满足项目工程的电力需求,而且供应方便。通讯:通讯条件完善,通讯已覆盖该区域。
2.3.2 施工布置
一、施工营地
经咨询建设单位,结合施工时序及项目总体布局情况,项目拟租用当地民房用于工人居住办公。
二、临时堆土场
项目计划在用地红线内西北侧设置一处临时堆土区用于堆放表土,长 40m,宽 40m,占地面积为 1600 m2,堆土高度在 3-3.5m,可堆土量 5440m3,计划堆土量 5296m3,可满足临时堆土的需求。
三、施工便道
根据现场实地调查,并与建设单位沟通得知:项目区位于文昌中学内部东侧,园 区内道路为本项目施工前已有,均为已硬化道路,施工进出口位于文昌中学东门,位于用地红线外,施工期间作为施工道路使用。
图 2-1 文昌中学内部交通系统图
2.3.3 施工工艺
1 、基础施工
对生产建设活动所占用土地的地表土进行分层剥离、保存和利用,实施表土保 护,表土资源按照“ 应剥尽剥”原则进行剥离,此外,根据《生产建设项目水土保持技术标准》要求,南方红壤区应保存和综合利用土壤资源。表土剥离主要以机械剥离为主,人工剥离为辅的方式开展。地形较为平坦的区域 采用机械进行剥离,多采用拖式铲运机、挖土机、挖掘机及自卸汽车等;而地形较陡,机械无法操作的地方可采用人工剥离表土。
表土按照“ 移挖作填、充分利用”进行合理调配,原则上剥离的表土都应回填用于 工程绿化或复垦,若工程剥离表土无法满足回填覆土量要求,则采取外购种植土补充。 本项目为运动场建设,施工工艺流程为:清扫场地 →底胶配料 →混合搅拌 →摊铺→消泡 → 固化 →面胶配料 → 混合搅拌 →摊铺 →消泡 →撒颗粒 → 回收胶粒 →滚胶 →测量画线 →检测点线 →竣工。
2 、道路施工
道路施工建设分为两部分,管线铺设和道路铺设。管线铺设施工工序为:沟槽开挖→ 沟槽支护→地基处理→基础施工→管道和线路 安装→基槽回填土。本工程管线的最小覆土深度为 0.70m,管线开挖的土方先堆于管沟两侧,管道敷设结束后,多余土方运往项目区较低处做为填方使用。道路铺设施工工艺:测量放线→ 路基土方→ 级配碎石铺设碾压→模板设置→钢筋设置→道路混凝土施工→养护→道路切缝→ 安装路缘石。
3 、绿化施工
本项目绿化工程施工时间安排在工程后期,对于大面积的绿地,考虑机械平整场 地后,通过整地、扩穴、施肥后先植乔、灌木形成绿化图案骨架和形态后再铺草皮或 撒播草籽;对于建筑物周边绿地,采取人工平整场地,根据建筑物风格确定绿化方式。 绿化工程建设的滞后不利于水土保持,大量绿化空地的裸露也会产生水土流失问题,建议在不影响施工进度的情况下,尽量提前进行绿化工程施工。
2.4工程占地
工程总占地面积为 18166.75m2,均为永久占地,永久占地为项目红线用地,隶属 于文昌市文城镇,占地类型主要为教育用地、其他林地及其他草地。工程占地情况详
见表 2-2。

表 2-2 工程占地情况一览表 单位:m2
注:1 、本项目占地类型按照《土地利用现状分类》(GB/T21010-2017)统计;
2 、临时堆土区位于道路广场区及景观绿化区内,其中占用道路广场区 508m2 ,占用景观 绿化区 1092m2,故临时堆土场区面积不重复计列。
2.5水土流失防治责任范围
根据《生产建设项目水土保持技术标准》(GB/T50434-2018),项目水土流失防 治责任范围应包括项目永久征地、临时占地以及其他使用与管辖区域,结合实际情况, 本项目水土流失防治责任范围面积 18166.75m2,水土流失防治责任范围行政区划全部属于海南省文昌市。具体见附表 1。
2.6土石方平衡
根据现场实地调查,项目占地类型为教育用地、其他林地及其他草地,根据项目 主体工程设计资料和现场调查,项目区内主要为林地及草地,施工前需对表土进行剥 离与保护。项目建设过程中涉及的土石方工程主要为基础开挖及场地平整进行的开挖和回填。
一、构建筑物拆除工程
根据主体设计,拆除老旧的砖坯房及部分未拆除的旧工棚面积共 2335m2,总 拆迁房屋体积约 1168m3 ,共计产生建筑垃圾 1168m3 ;拆除项目区西侧水泥路面及西 南侧停车场面积共 1174.8m2,共计产生建筑垃圾 352m3。建筑拆除后产生的钢筋、混凝土等统一运至“鹏轩再生资源回收有限公司”建筑垃圾消纳场进行回收处理再利用。
二、表土剥离
原林地及草地清除:根据主体设计及现场实地调查,项目占地类型为林地及草地, 施工前对表土进行剥离。清除项目区东侧与南侧茂密的杂草、椰子树及榕树面积共 13579m2,共计产生表土 4074m3。剥离的表土堆放于临时堆土区内,后期用于景观绿化覆土。本项目景观绿化面积 3951.28m2,绿化覆土厚度约为 1m,共需绿化覆土 4074m3,绿化覆土全部来源于前期的表土剥离。
三、土石方
1 、场地平整
根据主体施工单位和单位汇总的资料,现状场地较为平坦,整体北高南低,项目 防治责任范围内场地原地貌高程在 24.88-26.81m 之间,场地平整面积为 17088.8 m2,
场地平整后高程约 25.8-26.9m。整个项目区场地平整后保持平坦地势。工程场地平整
时一般土方开挖量 5127m3,一般土方回填量 5127m3。
2 、运动场区
主席台(体育看台):主席台占地面积 357. 16m2,本工程采用独立柱基础,基础开挖 165. 1m3,回填 84.51m3。排水沟:根据主体资料,该运动场区有排水沟长 1064m,宽 0.4m ,深 0.5m ,矩 形结构,经计算,开挖量为 319.2m3,回填量为 79.8m3 ,余方 239.4m3 回填至景观绿
化区。
3 、道路广场区根据主体设计资料,道路进行场地平整面积 1174.8m2,原地貌标高 25.37-26.78m,设计标高 24.5-26.9m ,道路路基在场地平整时已作考虑,故不产生土石方。
4 、景观绿化区景观绿化区占面积 3951.28m2,原地貌标高为 24.88-26.20m,设计标高 25.8-27.0m,
经计算,土方开挖量为 0m3 ,共计填方 320m3。
四、土石方汇总
综上,项目土石方挖填总量 20890m3,其中开挖土方 11205m3(含表土剥离 4074m3 ),回填土方 9685m3(含用于绿化覆土的表土 4074m3 ),无借方,余方 1520m3 (全部运往“鹏轩再生资源回收有限公司”建筑垃圾消纳场进行回收处理再利用)。详

注: 1.各种土石方均折算为自然方进行平衡。
2.各行均按:“ 开挖+调入+外借=回填+调出+弃方”进行校核。
3.余方去向
经建设单位进行土石方调配后,本项目余方 1520m3 (建筑垃圾 1520m3 ),可全部运往“鹏轩再生资源回收有限公司”建筑垃圾消纳场进行回收处理再利用。根据《文昌市城乡环境综合整治领导小组办公室关于进一步规范建筑垃圾管理处置工作的通 知》文环整办函[2020]30 号 ,详见附件
4 ,文昌中学玉阳运动场建设项目建筑垃圾主要为老旧的砖坯房、部分未拆除的旧工棚及项目区西侧水泥路面及西南侧停车场等。本项目的余方为拆除房屋建筑、水泥路面等的建筑垃圾、清表垃级、软土等,其土质均符合 文昌市建设垃圾消纳场的接纳要求,本项目将余方全部运至鹏轩再生资源回收有限公司进行回收处理再利用是合理可行的。
2.7 自然概况
本项目位于海南省文昌市,文昌市位属赤道以北、北回归线以南区域,系低纬度 地带,地处热带边缘,属热带海洋季风气候区。常年平均温度 23.9℃ , 历史上极端最 低温度 4.7℃(1963 年冬),极端最高温度 39. 1℃(1969 年夏),终年无雪无冰,植 被四季常青。文昌全境日照充足,各地年平均日照时数均在 1800h 以上;年平均降雨 量 1615.9mm ,但分布不均匀,雨季多在 5 月至 10 月,降雨量占全年的 80%左右, 旱季多在 11 月至翌年的 4 月,降雨量占全年的 20%左右;年平均湿度相对在 80%之
间,最小湿度为 34%。文昌市有多个地貌类型,其中以滨海平原为主。其平均海拔高度为 42.55m ,地 势由西南内陆向东北沿海倾斜。东北部地势平坦属于平原阶地,海拔在 50m 以下, 唯有铺前镇七星岭(海拔 117m)、翁田镇抱虎岭(207m)和龙楼镇铜鼓岭(388m)三座孤丘 分布在东北沿海上。西南部地势起伏不平,属于低丘台地,海拔在 50- 150m 之间,超过 150m 的很少。全市地貌分为五大类:平原阶地 299.28 万亩,占土地总面积的 84.8%;台地 28.64 万亩, 占 8. 1%;低丘 17.86 万亩, 占 5. 1%;还有滨海沙滩 5.6 万亩, 占
1.6%;孤丘 1.42 万亩, 占 0.4%。
全市的土壤类型多样,主要有 6 个土类,即水稻土、砖红土、潮沙泥土、滨海盐 渍沼泽土、滨海盐土、滨海沙土。除此之外还分有 11 个亚类,41 个土属,107 个土 种。根据项目区地形地貌等相关资料,项目所在地地貌类型为山前剥蚀堆积波状平原 区,项目位于文昌市文城镇,项目区土壤类型为玄武岩黄色赤土地。项目区水土流失 形式主要以水力侵蚀为主的片蚀,流失强度以轻度为主,以大气降水产生的地表径流, 对土壤母质进行剥蚀、搬运和沉积为主,土壤颗粒被水流冲刷的同时,土壤中的有机
质和矿物营养元素也随之流失。
项目区总体上水土流失以轻度水力侵蚀为主,平均土壤侵蚀模数 424t/km2 ·a 。 项目所在区域属南方红壤区,根据《土壤侵蚀分类分级标准》,容许土壤流失量为 500t/km2 ·a。项目区不在国家级水土流失重点预防区和重点治理区,不属于海南省省 级水土流失重点治理区。项目区不涉及饮用水水源保护区、水功能一级区的保护区和 保留区、自然保护区、世界文化和自然遗产地、风景名胜区、地质公园、森林公园及重要湿地等。
3 项目水土保持评价
3.1项目选址水土保持评价
根据《中华人民共和国水土保持法》和《生产建设项目水土保持技术标准》 (GB50433-2018)的要求,对本项目选址(线)水土保持制约性因素进行了分析, 项目所在地文昌市文城镇不属于国家级水土流失重点预防区和重点治理区,根据《文 昌市水务局关于文昌市水土流失重点预防区和重点治理区的公告》(文昌市水务局, 2020 年 7 月),属于海南省水土流失重点预防区和重点治理区,为 SY1-北部海头至 博鳌沿海水土流失重点预防区。本项目执行水土流失防治标准一级,并提高了相应防 治目标值,符合要求;项目选址不处在河流两岸、湖泊和水库周边的植物保护带;避 开了全国水土保持监测网络中的水土保持监测站点、重点试验区及国家确定的水土保
持长期定位观测站。
综上,工程选址符合《中华人民共和国水土保持法》和《生产建设项目水土保持 技术标准》(GB50433-2018)的相关要求,项目建设可行,本方案同意主体工程的选址。
3.2工程占地评价
本项目总占地面积为 18166.75m2,全部为永久占地,临时堆土设置于项目红线范围内。施工人员住宿、办公租借用周边居民房屋,无需布设临时施工营地。从占地类型分析,项目区原土地类型为其他草地其他林地,项目建设主要为一个 田径运动场,3 个排球场,2 个篮球场、1 个篮球场半场,休闲小广场以及主席台(体育看台)等,规划用地性质主要为教育用地,符合国家土地总体规划。从水土保持角度分析,本项目通过对临时占地的控制,将临时堆土场布设在于用 地红线内,减少了工程建设的占地面积,最大限度地减少了施工的扰动范围和对水土保持设施的破坏。通过合理调度和施工安排,临时堆土场可满足施工临时堆土的要求。综上所述,项目占地符合国家的土地利用政策与水土保持的要求,工程占地基本
合理。
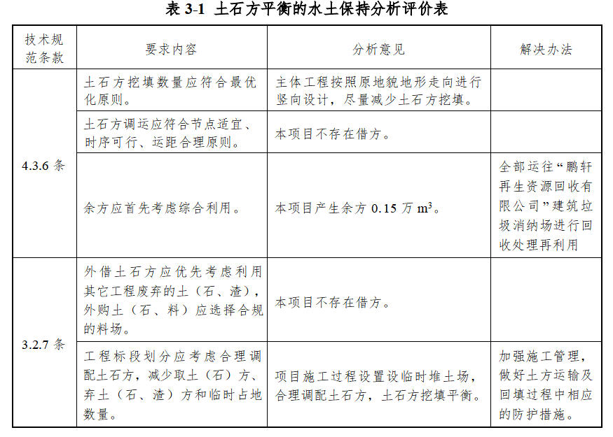
3.3土石方平衡评价
本项目施工过程中土石方挖填总量 20890m3 ,其中开挖土方 11205m3(含表土剥 离 4074m3 ),回填土方 9685m3(含用于绿化覆土的表土 4074m3 ),无借方,余方 1520m3(全部运往“鹏轩再生资源回收有限公司”建筑垃圾消纳场进行回收处理再利用)。
土石方平衡的水土保持分析评价见表 3- 1。
表 3-1 土石方平衡的水土保持分析评价表
根据表 3- 1 的分析可知,本项目无外借土方、余方 0. 15 万 m3 全部运往“鹏轩再生 资源回收有限公司”建筑垃圾消纳场进行回收处理再利用。本项目土方调配合理,基 本符合《生产建设项目水土保持技术标准》(GB50433-2018)中对土石方平衡的规定。
3.4 临时堆土场设置评价
本项目于场地西北角设置一个临时堆土场,位于项目区用地红线内,用于集中堆放建设过程中产生的表土,并对该临时堆土场采取拦挡、覆盖等措施能有效防止施工期间的水土流失。该区域表土堆放 0.53 万 m³ , 堆高 3-3.5m, 占地 0. 16hm2 ,土地 类型为其他林地。该临时堆土区占用景观绿化区及道路广场区占地,完成使用后,按本项目主体设计要求进行复绿及硬化。
3.5 表土利用评价
根据主体设计,清除项目区东侧与南侧茂密的杂草 、椰子树及榕树面积共 13579m2 ,共计松方 0.53 万 m3。剥离的表土堆放于临时堆土区内,用于场后期景观绿化覆土。
3.6 主体工程设计中具有水土保持功能工程的评价
(1)雨水管网
本项目采用雨、污分流制,雨水、径流等经雨水井汇集后,接入项目周边市政道路的市政雨水管中。
水土保持分析评价:雨水管网主要作为主体工程永久措施,用于排出项目建成后 的地面雨水、径流,是主体工程必不可少的措施,具有一定的水土保持功能,但不计入水土保持投资。
(2)排水沟
本项目布设足球场、篮球及排球场排水沟,能够有助于场地的排水,能有效降低 降水对地表的冲刷,减少水土流失,具有重要水土保持功能,符合水土保持要求,纳入本方案水土保持防治体系,共计长度 1064m。
(3)道路路面硬化
本项目道路路面采用水泥混凝土面层厚 10cm,路基设计为底基层夯实后,铺 15cm 厚碎石垫层。道路硬化措施能有效防止降雨及地表径流对地面的冲刷,减少水土流失隐患,具有一定水土保持功能,但不界定为水土保持措施。
(4)全面整地
为保证绿化植被更好的生长,主体设计在工程建设后期对绿化区采取全面整地措施, 该措施促进了绿化区植被的生长,有利于水土保持,具有水土保持功能,全面整地面积0.40hm2。
(5)景观绿化
主体工程设计的景观绿化面积为 0.40hm2,主要措施为种植乔木、灌木、撒播草籽、种植草皮。水土保持分析评价:植物根系可增强表土层抗蚀性,树冠可拦截降水、减缓雨滴 击溅侵蚀,增加雨水入渗,涵养水源等,均具有明显的水土保持功能,计入水土保持投资。


